【AWS Kiro 實戰】用規格驅動開發喝水記錄應用
先寫規格再讓AI開發,用規格引導AI正確開發。
Kiro 是 AWS 推出的 Agentic IDE,採用規格驅動開發(Spec-Driven Development),是指先把需求、技術架構、任務都規劃清楚後,AI 再開始寫程式。本篇文章將帶你實際體驗 Kiro 的 Spec Coding 完整開發流程,從零開始打造一個喝水記錄應用「FillUp!」。
什麼是規格驅動開發(Spec-Driven Development)?
規格驅動開發改變了傳統軟體開發的流程。數十年來,「程式碼」一直被視為主角,而「規格書(specifications)」只是輔助說明文件,在程式開始撰寫後常被遺棄或忽視,但在 Spec-Driven Development 中,規格本身就是執行單位。這些規格不再只是描述,而是可被執行、可生成程式碼、可驗證邏輯的文件。
- Spec Kit
前置準備
安裝 Kiro IDE。
建立專案
建立專案資料夾,如fillup-web。
在 Kiro 中打開項目。
中間導覽頁可選擇 Vibe 或 Spec 模式。
左側功能列有 Kiro 面板,其中包含 Specs、Hooks、Steering、MCP 等功能。
Steering
Steering = 長期記憶
主要優點
Steering 是 Kiro 的長期記憶系統,能讓專案知識被「記住」,自動讓 AI 理解並延續你的開發慣例,不再依賴個別工程師的經驗或重複向 AI 解釋規則,確保整個團隊的開發邏輯保持一致。
具體有以下幾個關鍵優點:
一致的程式碼(Consistent Code Generation)
每個元件、API 端點或測試案例,都會自動遵循團隊定義的模式與慣例。減少重複(Reduced Repetition)
不需要再每次對話中重複「專案用什麼框架、命名怎麼取」等,Kiro 自動引用文件。團隊一致性(Team Alignment)
所有人員都能在相同標準下開發,無論是剛加入或資深工程師,都能理解並遵循專案規則。可擴展的專案知識(Scalable Project Knowledge)
可隨著程式碼更新而動態更新,這些文件會成為知識資產,幫助未來開發者延續專案邏輯。
常見文件
Steering 詳細說明可參考 Kiro Doc - Steering。
檔案架構
.kiro/
steering/
product.md
tech.md
structure.md
api-standards.md
testing-standards.md
code-conventions.md
security-policies.md
deployment-workflow.md功能說明
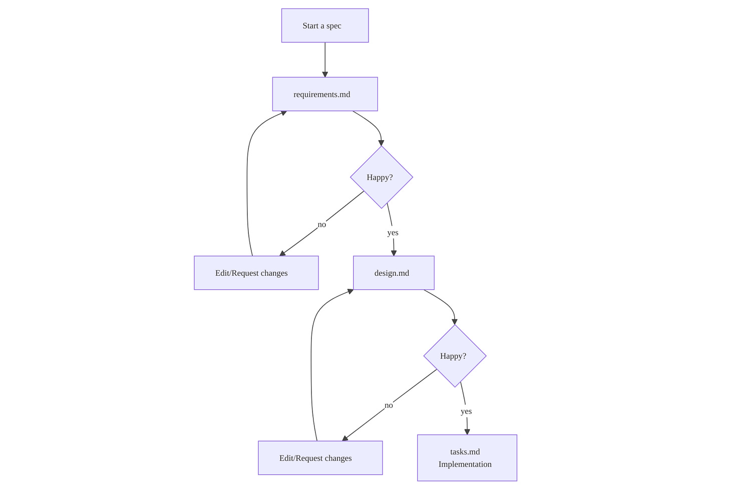
Specs(Specifications) 是一個結構化的開發流程工具,能將抽象的產品構想,轉化為具體可執行的實作計畫。在 Kiro 的工作流程中,每個 Spec 會引導開發者依序完成 3 個核心階段: 需求定義(Requirements) → 技術設計(Design) → 任務分解(Task list)。
主要檔案
Kiro 會為每個規格產生 3 個關鍵檔案:
Requirements
requirements.md 以 EARS(Easy Approach to Requirements Syntax) 格式撰寫。
EARS 格式格式:
WHEN [條件/事件]
THE SYSTEM SHALL [系統應有的行為]WHEN 使用者提交一份包含無效資料的表單
THE SYSTEM SHALL 在對應欄位顯示驗證錯誤訊息Design
design.md 用來記錄技術架構、資料流、與系統運作邏輯。
內容可包含:
Architecture (系統架構)
Data Flow (資料流程)
Interfaces (介面定義)
Data Models (資料模型)
Error Handling (錯誤處理)
Unit Testing Strategy (測試策略)
Task list
tasks.md 提供詳細的實施計畫,包含獨立且可追蹤的任務與子任務。每個任務皆有明確定義、清晰描述、預期成果,以及所需的資源或套件。並提供互動式任務執行介面,可即時追蹤狀態與進度。
檔案架構
.kiro/
specs/
<specs-name>/
requirements.md
design.md
tasks.mdSpecs 詳細說明可參考 Kiro Doc - Specs
開始FillUp!實作
Steering
自動產生
若為既有專案已有程式碼,或是也可以用 Vibe 的方式先產生專案程式碼後,就可以直接點擊左側導覽列的 Kiro,打開 Kiro 面板,點擊 Agent Steering 裡面的「Generate Steering Docs」按鈕,會自動掃專案程式碼,並建立3個基礎文件: product.md、tech.md、structure.md。
自訂文件
或是不直接產生,用自己的 Steering 文件,則可點擊「Generate a custom steering document」,輸入 Steering 文件名稱,如 product。
因為喝水記錄應用「FillUp!」是從零開始的專案,我先用 ChatGPT 協助先規劃專案、技術棧與檔案結構,所以這邊就使用自訂的 Steering 文件,本次我使用的初版 Steering 的文件內容可參考這個 Notion: Product、Tech、Structure。
我另外還有使用 Steering Samples by Vivek V. 所提供的 Steering 文件:
.kiro/steering/development-standards.md
.kiro/steering/git-best-practices.md
.kiro/steering/mcp-best-practices.md
.kiro/steering/python-best-practices.md
.kiro/steering/react-best-practices.md
.kiro/steering/security-best-practices.md
.kiro/steering/testing-best-practices.md
.kiro/steering/typescript-best-practices.md
這個專案一開始在 Steering 文件中,我本來是沒有 tech.md 和 structure.md(想說有Specs就行),所以當 Specs 完成後就請 AI 直接開寫程式,結果發現這樣「很不OK」。因為專案拆成多個 Specs 後,每個 Spec 若各自開發,初期看不出問題,但當規格變多、甚至換到 Claude Code 接續開發時,就會出現各種不一致。燒了我很多 Kiro Credits(還我Credits😭),才真正體會到沒有統一技術棧與檔案結構,整個場面就會逐漸失控(如果不想死趕緊逃跑吧)。
主要有以下問題:
混雜的檔案組織策略: 有的依功能(feature-based),有的依層級(layer-based)。
缺乏統一的命名規範: 目錄與檔案名稱風格不一致。
模組邊界不清晰: 同一功能的程式散落在不同資料夾。
為了解決這些問題,專案最好在開發前就建立好核心文件,不過因為我對技術棧與檔案結構沒有很明確的想法(我是菜菜),所以我是先用 ChatGPT 協助先規劃專案說明文件 product.md,再請 ChatGPT 根據 product.md 內容,協助建議 tech.md 和 structure.md 內容,所以我還是建議在開始開發前,要先準備好以下這 3 個核心文件:
Specs
因為我在上一步有準備好 Product、Tech、Structure 文件,所以我請 ChatGPT 直接參考後幫我寫 Specs 結構。
我們建議您為專案的不同功能建立多個規格,而不是嘗試為整個程式碼庫只使用單一規格。
- Kiro 官方文件
我一開始嘗試用「單一規格」讓 Kiro 開發整個專案,不過我實際執行後發現,當所有功能都集中在同一份規格中時,開發出來的結果不好,所以才發現其實 Kiro 官方是有建議建立不同規格,不過這段沒有自動化,所以需要先請 ChatGPT 根據 Product、Tech、Structure 文件內容,來協助建議 Specs 結構及其提示詞,可參考以下提示詞內容。
<role>
你是「Spec 方案規劃專家」。請根據上傳檔案來設計 .kiro/specs 結構,並為每個 Spec 生成可直接給 Kiro 使用的一段提示詞。
</role><objective>
輸出一份「可落地的 Specs 規劃」與「每個 Spec 的 Kiro 提示詞模板」。要求:
- 最小可行版本 (MVP):先開發最小可運行的功能。
- 以「功能切分(function cut)」為核心,保證單一責任、清楚邊界、可並行開發與測試。
- 每個 Spec 對應一個端到端的最小可交付流程(1~3 條用戶旅程),其餘拆到其他 Spec。
- 優先以 project.md 的業務目標為準;若與 tech.md/structure.md 衝突,請說明取捨。
- 產出/docs/spec/{spec_name}-prompt.md
- 分段測試:每個模組完成後要能獨立測試。
- 可讀性優先:程式碼要有清楚的註解與命名。
- 可維護性:設計需方便後續擴充。
</objective><constraints>
- 語言:繁體中文。
- 命名:資料夾使用 kebab-case,如:user-authentication。
- 每個 Spec 必須輸出一段 Kiro 可用的規格提示詞。
</constraints><example>
(樹狀僅示意Kiro官方範例)
For example, in an e-commerce application, you might organize your specs like this:
.kiro/specs/
├── user-authentication/ # Login, signup, password reset
├── product-catalog/ # Product listing, search, filtering
├── shopping-cart/ # Add to cart, quantity updates, checkout
├── payment-processing/ # Payment gateway integration, order confirmation
└── admin-dashboard/ # Product management, user analytics
請依實際 project.md/tech.md/structure.md 內容重新規劃,而非照抄此範例。
</example>
得到每個 Spec 的提示詞後,你可以複製給 Kiro,Kiro 會幫你逐步引導你以下事項:
建立 .kiro/specs/{spec-name}/requirements.md。
確認需求文件內容。
建立 .kiro/specs/{spec-name}/design.md。
確認技術設計文件內容。
建立 .kiro/specs/{spec-name}/tasks.md。
確認任務清單文件內容。
手動或自動逐步執行任務。
而我的 FillUp! 專案,ChatGPT 建議的 Specs 結構如下:
.kiro/specs/
├── hydration-recording/ # 快速容量記錄 + 水桶動畫(核心 MVP)
├── goals-and-settings/ # 每日目標、時段、單位與預設容量
├── gamification-badges/ # 達標/連續天數徽章與慶祝動畫
├── stats-and-trends/ # 每日/週/月統計與趨勢圖
├── smart-reminders/ # 智慧提醒(Web Push / Notification)
└── sync-and-profile/ # 匿名裝置識別 +(可選)JWT 登入與資料同步以下我示範新增 Specs 的實際流程,每個 Specs 按照一樣流程即可。
1.點擊「Create a new spec」新增 Specs。
2.輸入提示詞。
請在「hydration-recording」Spec 內完成:
- 前端:React 18 + Vite + Tailwind + Zustand + Framer Motion;頁面 Home,元件 BucketVisualizer、QuickInputButtons;服務 hydration.service;狀態 useHydrationStore。
- 後端:FastAPI 路由 /api/hydration(POST 新增、GET 取當日彙總、DELETE 撤銷可選);模型 hydration;Schema HydrationCreate/HydrationOut。
- 資料:內部以 ml 為單位,本地 IndexedDB 作為離線快取;恢復網路自動同步。
- 互動:點按預設容量(250/350/500 或自訂)→ 3 秒內完成提交與水桶填充動畫(60fps);完成率=當日總和/目標。
- 測試:前端 RTL/Jest(按鈕點擊→狀態/畫面);後端 pytest(路由與聚合)。請附驗收規格(acceptance criteria)與 API 契約(OpenAPI 片段)。請依此功能切分產出前後端程式碼骨架與範例實作,檔案放到對應的 frontend/backend 目錄,遵守既有匯入與命名慣例。
3.建立 requirements.md 需求文件。
請一定要確認需求,因為接下來都會以這份需求繼續撰寫技術設計及任務清單文件。確認需求文件內容後,點擊「Move to design phase」。
4.建立 design.md 技術設計文件。
確認技術設計文件內容後,點擊「Move to implementation plan」。
5.建立 tasks.md 任務清單文件。
確認任務清單文件內容,先不執行任務。
Start tasks
彎彎繞繞這麼久,終於可以開始 AI 寫程式了🥲,可參考 Kiro 為第一個 Specs「hydration-recording」所產生的文件內容: Requirements & Design & Task list。
當任務清單完成時,這時就可以手動逐步點擊「Start task」,或是請 Kiro 自動逐步幫忙執行任務。
可以一次執行規格中的所有任務嗎?
是的,可以要求 Kiro 執行 tasks.md 檔案中的所有任務,Kiro 將開始執行您的所有任務。但注意: 我們不建議這樣做,因為我們建議按任務執行以獲得更好的結果。
- Kiro 官方文件
如果想一次執行所有任務(就去旁邊廢),你可以一個一個點擊「Start task」來執行任務,Kiro 會自動排程任務,在對話的右上角,點擊 「Task List」 按鈕,可查看目前的任務執行狀態。「CURRENT TASKS」是正在執行的任務,而「TASKS IN QUEUE」則是排程中的任務。
另外也可以用對話方式,輸入提示詞,讓 Kiro 一次執行所有任務。不過我實際執行後發現,Kiro 常會漏執行部分 Tasks,建議執行過程中需要再次確認是否有被漏掉的任務。
一次執行所有任務的提示詞:
#{your_spec_name} Execute all tasks in the spec
FillUp!實作成果
經過上面的 Steering + Specs 流程,FillUp! 已經誕生了!🎉
(專案連結: GitHub Repository)
進階概念預告
完成 Kiro 的 Spec Coding 之後,下一篇我們將一起解鎖 MCP Server。
AWS Documentation MCP Server: 可與 AWS 官方文件互動的工具,支援文件內容搜尋、知識檢索與自動化推薦,協助開發者快速找到所需的技術資訊。
AWS Diagram MCP Server: 可透過 Python 的 Diagrams 套件,產生 AWS 架構圖(AWS Diagrams)、序列圖(Sequence Diagrams)、流程圖(Flow Diagrams)、類別圖(Class Diagrams)等圖表。
AWS CDK MCP Server: 提供用於 AWS 雲端部署與架構開發的工具集,如 AWS Cloud Development Kit(CDK) 的最佳實踐、Infrastructure as Code 設計模式,以及透過 CDK Nag 進行安全性合規檢查的工具。





















